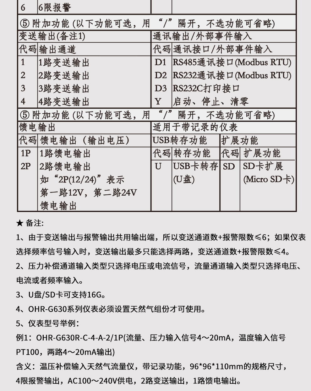
OHR-G630/G630R系列液晶天然气流量积算控制仪/记录仪
虹润公司是专业生产流量积算仪的国家专精特新“小巨人”企业。生产的液晶天然气流量积算记录仪,具有兼容各种流量计,全切换信号输入,摩尔分数自动演算,带RS485/RS232通讯等特点。产品获得一种流量积算仪、仪表壳体等2项国家发明专利,主持起草工业过程控制系统用模拟输入两位或多位输出仪表、封闭管道中流体流量的测量、基于HART协议的电磁流量计等3项国家标准,以及通信系统多通道数据采集控制终端规范、舰船用电磁流量计等2项军用标准,参与国际5G标准制定,参与国际5G标准制定,取得液晶天然气流量积算控制记录仪等3项相关软件著作权。产品广泛应用于电力、石化,冶金、制药、食品等几乎所有工业现场,实现精准控温,保障生产安全与质量。















