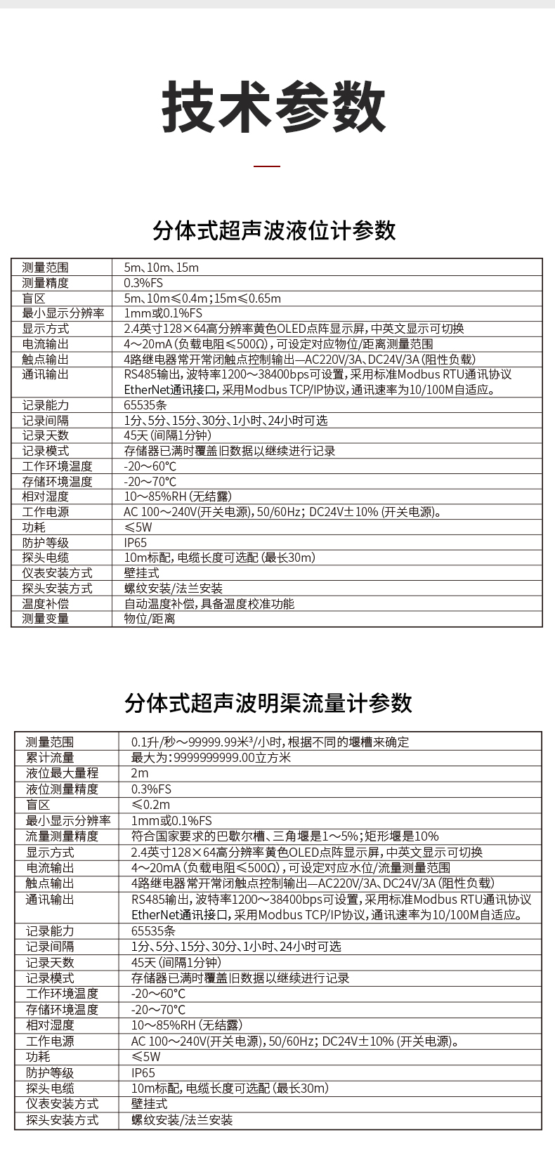
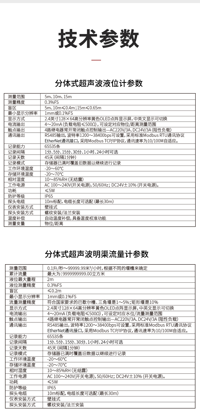
OHR-LC11分体式超声波液位计
虹润公司是专业生产超声波液位计的国家专精特新“小巨人”企业。生产的分体式超声波液位计,具有数据记录与转存,智能回波曲线显示,RS485/以太网通讯,报警继电器输出,报警日志等特点。产品获得无纸记录仪以及一种信号发生装置等2项国家发明专利,主持起草物联网智能记录仪表以及工业过程控制系统用模拟输入两位或多位输出仪表等2项国家标准,以及通信系统多通道数据采集控制终端规范军用标准,参与国际5G标准制定,取得超声波液位计等2项相关软件著作权。产品广泛石化、电力、食品、污水处理、市政设施等诸多领域。












